欢迎光临~珠海施诺电力科技有限公司
语言选择:
∷
搜 索
Toggle navigation
导航菜单
公司简介
产品中心
高压微机保护
低压微机保护及抗晃电模块
测控、仪表产品
自动装置
箱变测控装置
综合自动化产品
电气设备测温系统
电源质量类产品
新闻中心
下载中心
工程案例
业绩摘录
联系我们
工程案例
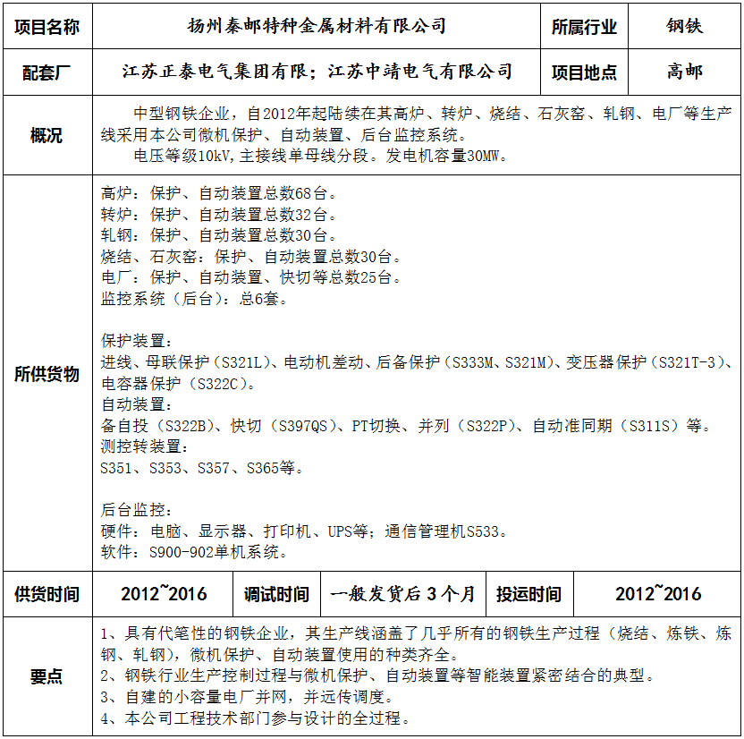
扬州秦邮特种金属材料有限公司
上一个:
广西合山市煤业公司35kV樟村变电站
下一个:
印尼KUPANG 2x18MW工程
分享
手机
分类
顶部